
Lecture 1
If you have any questions please feel free to email me
We will address Homework and Coursework in class
In addition, please do not hesitate to attend office hours
Each week we have
| Session | Date | Place |
|---|---|---|
| Lecture 1 | Wed 10:00-12:00 | Wilberforce LR 22 |
| Lecture 2 | Thu 15:00-17:00 | Wilberforce LR 10 |
| Tutorial | Thu 11:00-12:00 | Wilberforce LR 7 |
This course will be assessed as follows:
| Type of Assessment | Percentage of final grade |
|---|---|
| Coursework Portfolio | 70% |
| Homework | 30% |
Coursework available on Canvas from Week 3
We will discuss coursework exercises in class
Coursework must be submitted on Canvas
Deadline: 14:00 on Thursday 2nd May
| Assignment | Due date |
|---|---|
| Homework 1 | 5 Feb |
| Homework 2 | 12 Feb |
| Homework 3 | 19 Feb |
| Homework 4 | 26 Feb |
| Homework 5 | 4 Mar |
| Homework 6 | 11 Mar |
| Assignment | Due date |
|---|---|
| Homework 7 | 18 Mar |
| Easter Break | 😎 |
| Homework 8 | 8 Apr |
| Homework 9 | 15 Apr |
| Homework 10 | 22 Apr |
| Coursework | 2 May |
Submit PDFs only on Canvas
You have two options:
Important: I will not mark
Slides are self-contained and based on the book
.. and also on the book
Probability & Statistics manual
Easier Probability & Statistics manual
Concise Statistics with R
Comprehensive R manual
Maths skills will give you a head start
There are other occasions where common sense and detective skills can be more important
Provides an early example of mathematics working in concert with the available computation
Module has 11 Lectures, divided into two parts:
Part I - Mathematical statistics
Part II - Applied statistics
Generic data:
Regression:
Statistics answers these questions systematically
Two basic questions:
Statistics enables to answer systematically:
Curve represents data distribution
Basic question in regression:
What happens to Y as X increases?
In this way regression can be seen as a more advanced version of high-school maths
As X increases Y increases
As X increases Y decreases
Changes in X do not affect Y
Dataset with 33 entries for Stock and Gold price pairs
|
|
|
Plot Stock Price against Gold Price
Observation:
Why? This might be because:

Topics reviewed:
Examples:
Coin toss: results in Heads = H and Tails = T \Omega = \{ H, T \}
Student grade for Statistical Models: a number between 0 and 100 \Omega = \{ x \in \mathbb{R} \, \colon \, 0 \leq x \leq 100 \} = [0,100]
Operations with events:
Union of two events A and B A \cup B := \{ x \in \Omega \colon x \in A \, \text{ or } \, x \in B \}
Intersection of two events A and B A \cap B := \{ x \in \Omega \colon x \in A \, \text{ and } \, x \in B \}
More Operations with events:
Complement of an event A A^c := \{ x \in \Omega \colon x \notin A \}
Infinite Union of a family of events A_i with i \in I
\bigcup_{i \in I} A_i := \{ x \in \Omega \colon x \in A_i \, \text{ for some } \, i \in I \}
\bigcap_{i \in I} A_i := \{ x \in \Omega \colon x \in A_i \, \text{ for all } \, i \in I \}
Example: Consider sample space and events \Omega := (0,1] \,, \quad A_i = \left[\frac{1}{i} , 1 \right] \,, \quad i \in \mathbb{N} Then \bigcup_{i \in I} A_i = (0,1] \,, \quad \bigcap_{i \in I} A_i = \{ 1 \}
The collection of events A_1, A_2, \ldots is a partition of \Omega if
To each event E \subset \Omega we would like to associate a number P(E) \in [0,1]
The number P(E) is called the probability of E
The number P(E) models the frequency of occurrence of E:
Technical issue:
Let \mathcal{B} be a collection of events. We say that \mathcal{B} is a \sigma-algebra if
Remarks:
Since \emptyset \in \mathcal{B} and \emptyset^c = \Omega, we deduce that \Omega \in \mathcal{B}
Thanks to DeMorgan’s Law we have that A_1,A_2 , \ldots \in \mathcal{B} \quad \implies \quad \cap_{i=1}^\infty A_i \in \mathcal{B}
Suppose \Omega is any set:
Then \mathcal{B} = \{ \emptyset, \Omega \} is a \sigma-algebra
The power set of \Omega \mathcal{B} = \operatorname{Power} (\Omega) := \{ A \colon A \subset \Omega \} is a \sigma-algebra
If \Omega has n elements then \mathcal{B} = \operatorname{Power} (\Omega) contains 2^n sets
If \Omega = \{ 1,2,3\} then \begin{align*} \mathcal{B} = \operatorname{Power} (\Omega) = \big\{ & \{1\} , \, \{2\}, \, \{3\} \\ & \{1,2\} , \, \{2,3\}, \, \{1,3\} \\ & \emptyset , \{1,2,3\} \big\} \end{align*}
If \Omega is uncountable then the power set of \Omega is not easy to describe
Therefore the events of \mathbb{R} are
Suppose given:
A probability measure on \Omega is a map P \colon \mathcal{B} \to [0,1] such that the Axioms of Probability hold
Let A, B \in \mathcal{B}. As a consequence of the Axioms of Probability:
The sample space for coin toss is \Omega = \{ H, T \}
We take as \sigma-algebra the power set of \Omega \mathcal{B} = \{ \emptyset , \, \{H\} , \, \{T\} , \, \{H,T\} \}
We suppose that the coin is fair
The conditional probability P(A|B) = \frac{P( A \cap B)}{P(B)} represents the probability of A, knowing that B has happened:
P(A | B ) = P(B|A) \frac{P(A)}{P(B)}
P(A_i | B ) = \frac{ P(B|A_i) P(A_i)}{\sum_{j=1}^\infty P(B | A_j) P(A_j)}
Suppose we are only interested in X = \text{ number of } \, H \, \text{ in } \, 50 \, \text{flips}
Assume given
We will abbreviate Random Variable with rv
Technicality: X is a measurable function if \{ X \in I \} := \{ \omega \in \Omega \colon X(\omega) \in I \} \in \mathcal{B} \,, \quad \forall \, I \in \mathcal{L} where
In particular I \in \mathcal{L} can be of the form (a,b) \,, \quad (a,b] \,, \quad [a,b) \,, \quad [a,b] \,, \quad \forall \, a, b \in \mathbb{R}
In this case the set \{X \in I\} \in \mathcal{B} is denoted by, respectively: \{ a < X < b \} \,, \quad \{ a < X \leq b \} \,, \quad \{ a \leq X < b \} \,, \quad \{ a \leq X \leq b \}
If a=b=x then I=[x,x]=\{x\}. Then we denote \{X \in I\} = \{X = x\}
Answer: Because it allows to define a new probability measure on \mathbb{R}
Note:
Answer: Because it allows to define a random variable X
Important: More often than not
| \omega | HHH | HHT | HTH | THH | TTH | THT | HTT | TTT |
The probability of each outcome is the same P(\omega) = \frac{1}{2} \times \frac{1}{2} \times \frac{1}{2} = \frac{1}{8} \,, \quad \forall \, \omega \in \Omega
Define the random variable X \colon \Omega \to \mathbb{R} by X(\omega) := \text{ Number of H in } \omega
| \omega | HHH | HHT | HTH | THH | TTH | THT | HTT | TTT |
| X(\omega) | 3 | 2 | 2 | 2 | 1 | 1 | 1 | 0 |
| \omega | HHH | HHT | HTH | THH | TTH | THT | HTT | TTT |
| X(\omega) | 3 | 2 | 2 | 2 | 1 | 1 | 1 | 0 |
The range of X is \{0,1,2,3\}
Hence the only interesting values of P_X are P(X=0) \,, \quad P(X=1) \,, \quad P(X=2) \,, \quad P(X=3)
| \omega | HHH | HHT | HTH | THH | TTH | THT | HTT | TTT |
| X(\omega) | 3 | 2 | 2 | 2 | 1 | 1 | 1 | 0 |
| \omega | HHH | HHT | HTH | THH | TTH | THT | HTT | TTT |
| X(\omega) | 3 | 2 | 2 | 2 | 1 | 1 | 1 | 0 |
| x | 0 | 1 | 2 | 3 |
| P(X=x) | \frac{1}{8} | \frac{3}{8} | \frac{3}{8} | \frac{1}{8} |
Recall: The distribution of a rv X \colon \Omega \to \mathbb{R} is the probability measure on \mathbb{R} P_X \colon \mathcal{L} \to [0,1] \,, \quad P_X (I) := P \left( X \in I \right) \,, \,\, \forall \, I \in \mathcal{L}
Consider again 3 coin tosses and the rv X(\omega) := \text{ Number of H in } \omega
We computed that the distribution P_X of X is
| x | 0 | 1 | 2 | 3 |
| P(X=x) | \frac{1}{8} | \frac{3}{8} | \frac{3}{8} | \frac{1}{8} |
In the previous example:
The pmf f_X(x) = P(X=x) can be used to
Consider again 3 coin tosses and the RV X(\omega) := \text{ Number of H in } \omega
The pmf of X is f_X(x):=P(X=x), which we have already computed
| x | 0 | 1 | 2 | 3 |
| f_X(x)= P(X=x) | \frac{1}{8} | \frac{3}{8} | \frac{3}{8} | \frac{1}{8} |
F_X is flat between two consecutive natural numbers: \begin{align*} F_X(x+k) & = P(X \leq x+k) \\ & = P(X \leq x) \\ & = F_X(x) \end{align*} for all x \in \mathbb{N}, k \in [0,1)
Therefore F_X has jumps and X is discrete
Recall: X is discrete if F_X has jumps
Answer:
Technical issue:
Suppose X is continuous rv. They hold
The cdf F_X is continuous and differentiable (a.e.) with F_X' = f_X
Probability can be computed via P(a \leq X \leq b) = \int_{a}^b f_X (t) \, dt \,, \quad \forall \, a,b \in \mathbb{R} \,, \,\, a \leq b
The random variable X has logistic distribution if its pdf is f_X(x) = \frac{e^{-x}}{(1+e^{-x})^2}
The cdf can be computed to be F_X(x) = \int_{-\infty}^x f_X(t) \, dt = \frac{1}{1+e^{-x}}
The RHS is known as logistic function
Application: Logistic function models expected score in chess (see Wikipedia)
Let f \colon \mathbb{R} \to \mathbb{R}. Then f is pmf or pdf of a RV X iff
In the above setting:
The RV X has distribution P(X = x) = f(x) \,\,\, \text{ (pmf) } \quad \text{ or } \quad P(a \leq X \leq b) = \int_a^b f(t) \, dt \,\,\, \text{ (pdf)}
The symbol X \sim f denotes that X has distribution f
Suppose X \colon \Omega \to \mathbb{R} is RV
Cumulative Density Function (cdf): F_X(x) := P(X \leq x)
| Discrete RV | Continuous RV |
|---|---|
| F_X has jumps | F_X is continuous |
| Probability Mass Function (pmf) | Probability Density Function (pdf) |
| f_X(x) := P(X=x) | f_X(x) := F_X'(x) |
| f_X \geq 0 | f_X \geq 0 |
| \sum_{x=-\infty}^\infty f_X(x) = 1 | \int_{-\infty}^\infty f_X(x) \, dx = 1 |
| F_X (x) = \sum_{k=-\infty}^x f_X(k) | F_X (x) = \int_{-\infty}^x f_X(t) \, dt |
| P(a \leq X \leq b) = \sum_{k = a}^{b} f_X(k) | P(a \leq X \leq b) = \int_a^b f_X(t) \, dt |
Question: What is the relationship between f_X and f_Y?
X discrete: Then Y is discrete and f_Y (y) = P(Y = y) = \sum_{x \in g^{-1}(y)} P(X=x) = \sum_{x \in g^{-1}(y)} f_X(x)
X and Y continuous: Then \begin{align*} F_Y(y) & = P(Y \leq y) = P(g(X) \leq y) \\ & = P(\{ x \in \mathbb{R} \colon g(x) \leq y \} ) = \int_{\{ x \in \mathbb{R} \colon g(x) \leq y \}} f_X(t) \, dt \end{align*}
Issue: The below set may be tricky to compute \{ x \in \mathbb{R} \colon g(x) \leq y \}
However it can be easily computed if g is strictly monotone:
g strictly increasing: Meaning that x_1 < x_2 \quad \implies \quad g(x_1) < g(x_2)
g strictly decreasing: Meaning that x_1 < x_2 \quad \implies \quad g(x_1) > g(x_2)
In both cases g is invertible
Let g be strictly increasing:
Then \{ x \in \mathbb{R} \colon g(x) \leq y \} = \{ x \in \mathbb{R} \colon x \leq g^{-1}(y) \}
Therefore \begin{align*} F_Y(y) & = \int_{\{ x \in \mathbb{R} \colon g(x) \leq y \}} f_X(t) \, dt = \int_{\{ x \in \mathbb{R} \colon x \leq g^{-1}(y) \}} f_X(t) \, dt \\ & = \int_{-\infty}^{g^{-1}(y)} f_X(t) \, dt = F_X(g^{-1}(y)) \end{align*}
Let g be strictly decreasing:
Then \{ x \in \mathbb{R} \colon g(x) \leq y \} = \{ x \in \mathbb{R} \colon x \geq g^{-1}(y) \}
Therefore \begin{align*} F_Y(y) & = \int_{\{ x \in \mathbb{R} \colon g(x) \leq y \}} f_X(t) \, dt = \int_{\{ x \in \mathbb{R} \colon x \geq g^{-1}(y) \}} f_X(t) \, dt \\ & = \int_{g^{-1}(y)}^{\infty} f_X(t) \, dt = 1 - \int_{-\infty}^{g^{-1}(y)}f_X(t) \, dt \\ & = 1 - F_X(g^{-1}(y)) \end{align*}
X discrete: Then Y is discrete and f_Y (y) = \sum_{x \in g^{-1}(y)} f_X(x)
X and Y continuous: Then F_Y(y) = \int_{\{ x \in \mathbb{R} \colon g(x) \leq y \}} f_X(t) \, dt
X and Y continuous and
Expected value is the average value of a random variable
X rv and g \colon \mathbb{R} \to \mathbb{R} function. The expected value or mean of g(X) is {\rm I\kern-.3em E}[g(X)]
If X discrete {\rm I\kern-.3em E}[g(X)]:= \sum_{x \in \mathbb{R}} g(x) f_X(x) = \sum_{x \in \mathbb{R}} g(x) P(X = x)
If X continuous {\rm I\kern-.3em E}[g(X)]:= \int_{-\infty}^{\infty} g(x) f_X(x) \, dx
In particular we have1
If X discrete {\rm I\kern-.3em E}[X] = \sum_{x \in \mathbb{R}} x f_X(x) = \sum_{x \in \mathbb{R}} x P(X = x)
If X continuous {\rm I\kern-.3em E}[X] = \int_{-\infty}^{\infty} x f_X(x) \, dx
Equation (2) follows from (1) by setting g(x)=x and b=c=0
Equation (3) follows from (1) by setting a=b=0
To show (1), suppose X is continuous and set p(x):=ag(x)+bh(x)+c \begin{align*} {\rm I\kern-.3em E}[ag(X) + & b h(X) + c] = {\rm I\kern-.3em E}[p(X)] = \int_{\mathbb{R}} p(x) f_X(x) \, dx \\ & = \int_{\mathbb{R}} (ag(x) + bh(x) + c) f_X(x) \, dx \\ & = a\int_{\mathbb{R}} g(x) f_X(x) \, dx + b\int_{\mathbb{R}} h(x) f_X(x) \, dx + c\int_{\mathbb{R}} f_X(x) \, dx \\ & = a {\rm I\kern-.3em E}[g(X)] + b {\rm I\kern-.3em E}[h(X)] + c \end{align*}
If X is discrete just replace integrals with series in the above argument
Below are further properties of {\rm I\kern-.3em E}, which we do not prove
Suppose X and Y are rv. The expected value is:
Monotone: X \leq Y \quad \implies \quad {\rm I\kern-.3em E}[X] \leq {\rm I\kern-.3em E}[Y]
Non-degenerate: {\rm I\kern-.3em E}[|X|] = 0 \quad \implies \quad X = 0
X=Y \quad \implies \quad {\rm I\kern-.3em E}[X]={\rm I\kern-.3em E}[Y]
Variance measures how much a rv X deviates from {\rm I\kern-.3em E}[X]
Note:
Proof: \begin{align*} {\rm Var}[X] & = {\rm I\kern-.3em E}[(X - {\rm I\kern-.3em E}[X])^2] \\ & = {\rm I\kern-.3em E}[X^2 - 2 X {\rm I\kern-.3em E}[X] + {\rm I\kern-.3em E}[X]^2] \\ & = {\rm I\kern-.3em E}[X^2] - {\rm I\kern-.3em E}[2 X {\rm I\kern-.3em E}[X]] + {\rm I\kern-.3em E}[ {\rm I\kern-.3em E}[X]^2] \\ & = {\rm I\kern-.3em E}[X^2] - 2 {\rm I\kern-.3em E}[X]^2 + {\rm I\kern-.3em E}[X]^2 \\ & = {\rm I\kern-.3em E}[X^2] - {\rm I\kern-.3em E}[X]^2 \end{align*}
Proof: Using linearity of {\rm I\kern-.3em E} and the fact that {\rm I\kern-.3em E}[c]=c for constants: \begin{align*} {\rm Var}[a X + b] & = {\rm I\kern-.3em E}[ (aX + b)^2 ] - {\rm I\kern-.3em E}[ aX + b ]^2 \\ & = {\rm I\kern-.3em E}[ a^2X^2 + b^2 + 2abX ] - ( a{\rm I\kern-.3em E}[X] + b)^2 \\ & = a^2 {\rm I\kern-.3em E}[ X^2 ] + b^2 + 2ab {\rm I\kern-.3em E}[X] - a^2 {\rm I\kern-.3em E}[X]^2 - b^2 - 2ab {\rm I\kern-.3em E}[X] \\ & = a^2 ( {\rm I\kern-.3em E}[ X^2 ] - {\rm I\kern-.3em E}[ X ]^2 ) = a^2 {\rm Var}[X] \end{align*}
We have {\rm Var}[X] = {\rm I\kern-.3em E}[X^2] - {\rm I\kern-.3em E}[X]^2
X discrete: E[X] = \sum_{x \in \mathbb{R}} x f_X(x) \,, \qquad E[X^2] = \sum_{x \in \mathbb{R}} x^2 f_X(x)
X continuous: E[X] = \int_{-\infty}^\infty x f_X(x) \, dx \,, \qquad E[X^2] = \int_{-\infty}^\infty x^2 f_X(x) \, dx
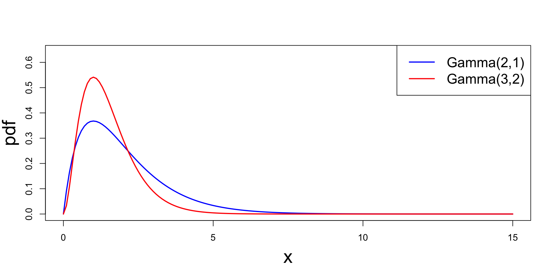
The Gamma distribution with parameters \alpha,\beta>0 is f(x) := \frac{x^{\alpha-1} e^{-\beta{x}} \beta^{\alpha}}{\Gamma(\alpha)} \,, \quad x > 0 where \Gamma is the Gamma function \Gamma(a) :=\int_0^{\infty} x^{a-1} e^{-x} \, dx
Properties of \Gamma:
The Gamma function coincides with the factorial on natural numbers \Gamma(n)=(n-1)! \,, \quad \forall \, n \in \mathbb{N}
More in general \Gamma(a)=(a-1)\Gamma(a-1) \,, \quad \forall \, a > 0
Definition of \Gamma implies normalization of the Gamma distribution: \int_0^{\infty} f(x) \,dx = \int_0^{\infty} \frac{x^{\alpha-1} e^{-\beta{x}} \beta^{\alpha}}{\Gamma(\alpha)} \, dx = 1
X has Gamma distribution with parameters \alpha,\beta if
the pdf of X is f_X(x) = \begin{cases} \dfrac{x^{\alpha-1} e^{-\beta{x}} \beta^{\alpha}}{\Gamma(\alpha)} & \text{ if } x > 0 \\ 0 & \text{ if } x \leq 0 \end{cases}
In this case we write X \sim \Gamma(\alpha,\beta)
\alpha is shape parameter
\beta is rate parameter
Plotting \Gamma(\alpha,\beta) for parameters (2,1) and (3,2)
Let X \sim \Gamma(\alpha,\beta). We have: \begin{align*} {\rm I\kern-.3em E}[X] & = \int_{-\infty}^\infty x f_X(x) \, dx \\ & = \int_0^\infty x \, \frac{x^{\alpha-1} e^{-\beta{x}} \beta^{\alpha}}{\Gamma(\alpha)} \, dx \\ & = \frac{ \beta^{\alpha} }{ \Gamma(\alpha) } \int_0^\infty x^{\alpha} e^{-\beta{x}} \, dx \end{align*}
Recall previous calculation: {\rm I\kern-.3em E}[X] = \frac{ \beta^{\alpha} }{ \Gamma(\alpha) } \int_0^\infty x^{\alpha} e^{-\beta{x}} \, dx Change variable y=\beta x and recall definition of \Gamma: \begin{align*} \int_0^\infty x^{\alpha} e^{-\beta{x}} \, dx & = \int_0^\infty \frac{1}{\beta^{\alpha}} (\beta x)^{\alpha} e^{-\beta{x}} \frac{1}{\beta} \, \beta \, dx \\ & = \frac{1}{\beta^{\alpha+1}} \int_0^\infty y^{\alpha} e^{-y} \, dy \\ & = \frac{1}{\beta^{\alpha+1}} \Gamma(\alpha+1) \end{align*}
Therefore \begin{align*} {\rm I\kern-.3em E}[X] & = \frac{ \beta^{\alpha} }{ \Gamma(\alpha) } \int_0^\infty x^{\alpha} e^{-\beta{x}} \, dx \\ & = \frac{ \beta^{\alpha} }{ \Gamma(\alpha) } \, \frac{1}{\beta^{\alpha+1}} \Gamma(\alpha+1) \\ & = \frac{\Gamma(\alpha+1)}{\beta \Gamma(\alpha)} \end{align*}
Recalling that \Gamma(\alpha+1)=\alpha \Gamma(\alpha): {\rm I\kern-.3em E}[X] = \frac{\Gamma(\alpha+1)}{\beta \Gamma(\alpha)} = \frac{\alpha}{\beta}
We want to compute {\rm Var}[X] = {\rm I\kern-.3em E}[X^2] - {\rm I\kern-.3em E}[X]^2
Proceeding similarly we have:
\begin{align*} {\rm I\kern-.3em E}[X^2] & = \int_{-\infty}^{\infty} x^2 f_X(x) \, dx \\ & = \int_{0}^{\infty} x^2 \, \frac{ x^{\alpha-1} \beta^{\alpha} e^{- \beta x} }{ \Gamma(\alpha) } \, dx \\ & = \frac{\beta^{\alpha}}{\Gamma(\alpha)} \int_{0}^{\infty} x^{\alpha+1} e^{- \beta x} \, dx \end{align*}
Recall previous calculation: {\rm I\kern-.3em E}[X^2] = \frac{\beta^{\alpha}}{\Gamma(\alpha)} \int_{0}^{\infty} x^{\alpha+1} e^{- \beta x} \, dx Change variable y=\beta x and recall definition of \Gamma: \begin{align*} \int_0^\infty x^{\alpha+1} e^{-\beta{x}} \, dx & = \int_0^\infty \frac{1}{\beta^{\alpha+1}} (\beta x)^{\alpha + 1} e^{-\beta{x}} \frac{1}{\beta} \, \beta \, dx \\ & = \frac{1}{\beta^{\alpha+2}} \int_0^\infty y^{\alpha + 1 } e^{-y} \, dy \\ & = \frac{1}{\beta^{\alpha+2}} \Gamma(\alpha+2) \end{align*}
Therefore {\rm I\kern-.3em E}[X^2] = \frac{ \beta^{\alpha} }{ \Gamma(\alpha) } \int_0^\infty x^{\alpha+1} e^{-\beta{x}} \, dx = \frac{ \beta^{\alpha} }{ \Gamma(\alpha) } \, \frac{1}{\beta^{\alpha+2}} \Gamma(\alpha+2) = \frac{\Gamma(\alpha+2)}{\beta^2 \Gamma(\alpha)} Now use following formula twice \Gamma(\alpha+1)=\alpha \Gamma(\alpha): \Gamma(\alpha+2)= (\alpha + 1) \Gamma(\alpha + 1) = (\alpha + 1) \alpha \Gamma(\alpha) Substituting we get {\rm I\kern-.3em E}[X^2] = \frac{\Gamma(\alpha+2)}{\beta^2 \Gamma(\alpha)} = \frac{(\alpha+1) \alpha}{\beta^2}
Therefore {\rm I\kern-.3em E}[X] = \frac{\alpha}{\beta} \quad \qquad {\rm I\kern-.3em E}[X^2] = \frac{(\alpha+1) \alpha}{\beta^2} and the variance is \begin{align*} {\rm Var}[X] & = {\rm I\kern-.3em E}[X^2] - {\rm I\kern-.3em E}[X]^2 \\ & = \frac{(\alpha+1) \alpha}{\beta^2} - \frac{\alpha^2}{\beta^2} \\ & = \frac{\alpha}{\beta^2} \end{align*}
We abbreviate Moment generating function with MGF
MGF is almost the Laplace transform of the probability density function
MGF provides a short-cut to calculating mean and variance
MGF gives a way of proving distributional results for sums of independent random variables
In particular we have:
The quantity {\rm I\kern-.3em E}[X^n] is called n-th moment of X
Suppose X continuous and that we can exchange derivative and integral: \begin{align*} \frac{d}{dt} M_X(t) & = \frac{d}{dt} \int_{-\infty}^\infty e^{tx} f_X(x) \, dx = \int_{-\infty}^\infty \left( \frac{d}{dt} e^{tx} \right) f_X(x) \, dx \\ & = \int_{-\infty}^\infty xe^{tx} f_X(x) \, dx = {\rm I\kern-.3em E}(Xe^{tX}) \end{align*} Evaluating at t = 0: \frac{d}{dt} M_X(t) \bigg|_{t = 0} = {\rm I\kern-.3em E}(Xe^{0}) = {\rm I\kern-.3em E}[X]
Proceeding by induction we obtain: \frac{d^n}{dt^n} M_X(t) = {\rm I\kern-.3em E}(X^n e^{tX}) Evaluating at t = 0 yields the thesis: \frac{d^n}{dt^n} M_X(t) \bigg|_{t = 0} = {\rm I\kern-.3em E}(X^n e^{0}) = {\rm I\kern-.3em E}[X^n]
For the first 3 derivatives we use special notations:
M_X'(0) := M^{(1)}_X(0) = {\rm I\kern-.3em E}[X] M_X''(0) := M^{(2)}_X(0) = {\rm I\kern-.3em E}[X^2] M_X'''(0) := M^{(3)}_X(0) = {\rm I\kern-.3em E}[X^3]
The normal distribution with mean \mu and variance \sigma^2 is f(x) := \frac{1}{\sqrt{2\pi\sigma^2}} \, \exp\left( -\frac{(x-\mu)^2}{2\sigma^2}\right) \,, \quad x \in \mathbb{R}
X has normal distribution with mean \mu and variance \sigma^2 if f_X = f
The standard normal distribution is denoted N(0,1)
Plotting N(\mu,\sigma^2) for parameters (0,1) and (3,2)
The equation for the normal pdf is f_X(x) = \frac{1}{\sqrt{2\pi\sigma^2}} \, \exp\left(-\frac{(x-\mu)^2}{2\sigma^2}\right) Being pdf, we must have \int f_X(x) \, dx = 1. This yields: \begin{equation} \tag{1} \int_{-\infty}^{\infty} \exp \left( -\frac{x^2}{2\sigma^2} + \frac{\mu{x}}{\sigma^2} \right) \, dx = \exp \left(\frac{\mu^2}{2\sigma^2} \right) \sqrt{2\pi} \sigma \end{equation}
We have \begin{align*} M_X(t) & := {\rm I\kern-.3em E}(e^{tX}) = \int_{-\infty}^{\infty} e^{tx} f_X(x) \, dx \\ & = \int_{-\infty}^{\infty} e^{tx} \frac{1}{\sqrt{2\pi}\sigma} \exp \left( -\frac{(x-\mu)^2}{2\sigma^2} \right) \, dx \\ & = \frac{1}{\sqrt{2\pi}\sigma} \int_{-\infty}^{\infty} e^{tx} \exp \left( -\frac{x^2}{2\sigma^2} - \frac{\mu^2}{2\sigma^2} + \frac{x\mu}{\sigma^2} \right) \, dx \\ & = \exp\left(-\frac{\mu^2}{2\sigma^2} \right) \frac{1}{\sqrt{2\pi}\sigma} \int_{-\infty}^{\infty} \exp \left(- \frac{x^2}{2\sigma^2} + \frac{(t\sigma^2+\mu) x}{\sigma^2} \right) \, dx \end{align*}
We have shown \begin{equation} \tag{2} M_X(t) = \exp\left(-\frac{\mu^2}{2\sigma^2} \right) \frac{1}{\sqrt{2\pi}\sigma} \int_{-\infty}^{\infty} \exp \left(- \frac{x^2}{2\sigma^2} + \frac{(t\sigma^2+\mu) x}{\sigma^2} \right) \, dx \end{equation} Replacing \mu by (t\sigma^2 + \mu) in (1) we obtain \begin{equation} \tag{3} \int_{-\infty}^{\infty} \exp \left(- \frac{x^2}{2\sigma^2} + \frac{(t\sigma^2+\mu) x}{\sigma^2} \right) \, dx = \exp \left( \frac{(t\sigma^2+\mu)^2}{2\sigma^2} \right) \, \frac{1}{\sqrt{2\pi}\sigma} \end{equation} Substituting (3) in (2) and simplifying we get M_X(t) = \exp \left( \mu t + \frac{t^2 \sigma^2}{2} \right)
Recall the mgf M_X(t) = \exp \left( \mu t + \frac{t^2 \sigma^2}{2} \right) The first derivative is M_X'(t) = (\mu + \sigma^2 t ) \exp \left( \mu t + \frac{t^2 \sigma^2}{2} \right) Therefore the mean: {\rm I\kern-.3em E}[X] = M_X'(0) = \mu
The first derivative of mgf is M_X'(t) = (\mu + \sigma^2 t ) \exp \left( \mu t + \frac{t^2 \sigma^2}{2} \right) The second derivative is then M_X''(t) = \sigma^2 \exp \left( \mu t + \frac{t^2 \sigma^2}{2} \right) + (\mu + \sigma^2 t )^2 \exp \left( \mu t + \frac{t^2 \sigma^2}{2} \right) Therefore the second moment is: {\rm I\kern-.3em E}[X^2] = M_X''(0) = \sigma^2 + \mu^2
We have seen that: {\rm I\kern-.3em E}[X] = \mu \quad \qquad {\rm I\kern-.3em E}[X^2] = \sigma^2 + \mu^2 Therefore the variance is: \begin{align*} {\rm Var}[X] & = {\rm I\kern-.3em E}[X^2] - {\rm I\kern-.3em E}[X]^2 \\ & = \sigma^2 + \mu^2 - \mu^2 \\ & = \sigma^2 \end{align*}
Suppose X \sim \Gamma(\alpha,\beta). This means f_X(x) = \begin{cases} \dfrac{x^{\alpha-1} e^{-\beta{x}} \beta^{\alpha}}{\Gamma(\alpha)} & \text{ if } x > 0 \\ 0 & \text{ if } x \leq 0 \end{cases}
We have seen already that {\rm I\kern-.3em E}[X] = \frac{\alpha}{\beta} \quad \qquad {\rm Var}[X] = \frac{\alpha}{\beta^2}
We want to compute mgf M_X to derive again {\rm I\kern-.3em E}[X] and {\rm Var}[X]
We compute \begin{align*} M_X(t) & = {\rm I\kern-.3em E}[e^{tX}] = \int_{-\infty}^\infty e^{tx} f_X(x) \, dx \\ & = \int_0^{\infty} e^{tx} \, \frac{x^{\alpha-1}e^{-\beta{x}} \beta^{\alpha}}{\Gamma(\alpha)} \, dx \\ & = \frac{\beta^{\alpha}}{\Gamma(\alpha)}\int_0^{\infty}x^{\alpha-1}e^{-(\beta-t)x} \, dx \end{align*}
From the previous slide we have M_X(t) = \frac{\beta^{\alpha}}{\Gamma(\alpha)}\int_0^{\infty}x^{\alpha-1}e^{-(\beta-t)x} \, dx Change variable y=(\beta-t)x and recall the definition of \Gamma: \begin{align*} \int_0^{\infty} x^{\alpha-1} e^{-(\beta-t)x} \, dx & = \int_0^{\infty} \frac{1}{(\beta-t)^{\alpha-1}} [(\beta-t)x]^{\alpha-1} e^{-(\beta-t)x} \frac{1}{(\beta-t)} (\beta - t) \, dx \\ & = \frac{1}{(\beta-t)^{\alpha}} \int_0^{\infty} y^{\alpha-1} e^{-y} \, dy \\ & = \frac{1}{(\beta-t)^{\alpha}} \Gamma(\alpha) \end{align*}
Therefore \begin{align*} M_X(t) & = \frac{\beta^{\alpha}}{\Gamma(\alpha)}\int_0^{\infty}x^{\alpha-1}e^{-(\beta-t)x} \, dx \\ & = \frac{\beta^{\alpha}}{\Gamma(\alpha)} \cdot \frac{1}{(\beta-t)^{\alpha}} \Gamma(\alpha) \\ & = \frac{\beta^{\alpha}}{(\beta-t)^{\alpha}} \end{align*}
From the mgf M_X(t) = \frac{\beta^{\alpha}}{(\beta-t)^{\alpha}} we compute the first derivative: \begin{align*} M_X'(t) & = \frac{d}{dt} [\beta^{\alpha}(\beta-t)^{-\alpha}] \\ & = \beta^{\alpha}(-\alpha)(\beta-t)^{-\alpha-1}(-1) \\ & = \alpha\beta^{\alpha}(\beta-t)^{-\alpha-1} \end{align*}
From the first derivative M_X'(t) = \alpha\beta^{\alpha}(\beta-t)^{-\alpha-1} we compute the expectation \begin{align*} {\rm I\kern-.3em E}[X] & = M_X'(0) \\ & = \alpha\beta^{\alpha}(\beta)^{-\alpha-1} \\ & =\frac{\alpha}{\beta} \end{align*}
From the first derivative M_X'(t) = \alpha\beta^{\alpha}(\beta-t)^{-\alpha-1} we compute the second derivative \begin{align*} M_X''(t) & = \frac{d}{dt}[\alpha\beta^{\alpha}(\beta-t)^{-\alpha-1}] \\ & = \alpha\beta^{\alpha}(-\alpha-1)(\beta-t)^{-\alpha-2}(-1)\\ & = \alpha(\alpha+1)\beta^{\alpha}(\beta-t)^{-\alpha-2} \end{align*}
From the second derivative M_X''(t) = \alpha(\alpha+1)\beta^{\alpha}(\beta-t)^{-\alpha-2} we compute the second moment: \begin{align*} {\rm I\kern-.3em E}[X^2] & = M_X''(0) \\ & = \alpha(\alpha+1)\beta^{\alpha}(\beta)^{-\alpha-2} \\ & = \frac{\alpha(\alpha + 1)}{\beta^2} \end{align*}
From the first and second moments: {\rm I\kern-.3em E}[X] = \frac{\alpha}{\beta} \qquad \qquad {\rm I\kern-.3em E}[X^2] = \frac{\alpha(\alpha + 1)}{\beta^2} we can compute the variance \begin{align*} {\rm Var}[X] & = {\rm I\kern-.3em E}[X^2] - {\rm I\kern-.3em E}[X]^2 \\ & = \frac{\alpha(\alpha + 1)}{\beta^2} - \frac{\alpha^2}{\beta^2} \\ & = \frac{\alpha}{\beta^2} \end{align*}
In other words: \qquad same mgf \quad \implies \quad same distribution
Suppose X is a random variable such that M_X(t) = \exp \left( \mu t + \frac{t^2 \sigma^2}{2} \right) As the above is the mgf of a normal distribution, by the previous Theorem we infer X \sim N(\mu,\sigma^2)
Suppose Y is a random variable such that M_Y(t) = \frac{\beta^{\alpha}}{(\beta-t)^{\alpha}} As the above is the mgf of a Gamma distribution, by the previous Theorem we infer Y \sim \Gamma(\alpha,\beta)